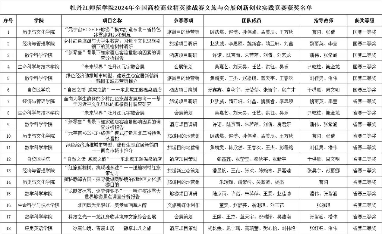
近日,2024年全国高校商业精英挑战赛文旅与会展创新创业实践竞赛全国总决赛圆满落下帷幕。经过激烈角逐,我校最终荣获国赛一等奖1项,二等奖2项,三等奖3项,省赛一等奖3项,二等奖3项、三等奖6项,我校荣获最佳院校组织奖,获奖数量再创历史新高。

本次大赛涵盖文化旅游竞赛、会展竞赛、酒店专业竞赛等多个赛项。大赛启动后,创新创业学院认真组织,精心筹划,各学院积极组建团队,认真备赛。赛程历时8个多月,我校参赛团队在指导教师的悉心指导下,聚焦“乡村振兴、文旅融合、绿色经济、共同富裕、未来产业”等热点,积极展开调研及搜集资料,认真撰写策划方案,反复商讨方案呈现形式,力争每个细节精益求精,最终脱颖而出,取得佳绩。学校将借此契机,进一步激发学生的专业学习热情,为培育适应新时代会展业、旅游业发展需要的高质量文旅人才搭建创新创业实践平台。


据悉,全国高校商业精英挑战赛会展专业创新创业实践竞赛已连续多年被纳入学科竞赛排行榜,是目前商科教育领域文旅与会展方向唯一被纳入该榜单的国家级赛事。本届大赛最终有来自全国31个省、自治区、直辖市和特别行政区(中国香港 中国澳门)的566所高校4788支参赛队伍,28344名参赛选手和辅导教师入围全国总决赛分组赛。
来源、撰稿、图片:创新创业学院
编辑:朱杰
校对:金典
审核:高朋